近期,肌肉生物学与猪遗传改良创新团队庞卫军教授课题组,在肌纤维类型及其脂质沉积调控领域取得重要进展,为改善猪肉质提供了新的分子靶点和方法。分别在《 SCIENCE CHINA Life Sciences 》(中科院1区,IF=9.5)发表了题为“Loss of lnc-ORA promotes slow myofiber type formation through suppressing ARIH1-MYH7 interaction”和《 Journal of Nanobiotechnology 》(中科院1区,IF=12.6)发表了题为“Specific muscle targeted delivery of miR-130a loaded lipid nanoparticles: a novel approach to inhibit lipid accumulation in skeletal muscle and obesity”的研究成果。

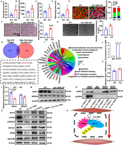
骨骼肌纤维分为快肌和慢肌纤维,其中,慢肌纤维是影响猪肉质的关键因素。 Lnc-ORA 是本团队鉴定的一个新的长链非编码RNA,但其在骨骼肌纤维类型转化中的作用及调控机制仍不清楚。该研究利用CRISPR/Cas9技术成功构建了系统性 lnc-ORA 敲除动物模型,发现 lnc-O RA缺失显著提升了运动耐力、促进了骨骼肌氧化型肌纤维形成及线粒体活性。机制上,整合多组学数据分析发现, lnc-ORA 直接靶向MYH7,并通过ARIH1依赖的泛素化途径调控其蛋白表达。进一步研究表明,过表达 lnc-ORA 可以降低MYH7表达并增强其与ARIH1的相互作用,而敲低 lnc-ORA 则相反。总之,该研究揭示了 lnc-ORA 缺失通过上调MYH7表达并抑制ARIH1-MYH7相互作用,在慢肌纤维形成中发挥正向调控作用,为lncRNA调控骨骼肌纤维类型提供了全新视角和新的分子靶点。

图1. Lnc-ORA基因缺失通过抑制ARIH1-MYH7蛋白互作促进慢肌纤维的产生
此外,猪骨骼肌纤维脂质沉积量与肉的多汁性、嫩度和香味直接相关,并与肌内脂肪细胞聚脂所导致的肉品大理石纹性状同等重要。研究发现了miR-130a在骨骼肌脂质沉积中的重要作用及机制,基于此设计了特异性靶向骨骼肌的脂质纳米颗粒。结果表明,负载miR-130a的脂质纳米颗粒特异性靶向骨骼肌抑制了骨骼肌脂质沉积,并通过改变肌分泌因子谱系有效抵抗了肥胖。因此,该研究结果为靶向调控猪骨骼肌纤维脂质沉积以改善肉质提供了科学依据和新思路。

图2. 特定靶向肌肉递送的脂质纳米颗粒:一种调控骨骼肌脂质沉积的新方法
团队博士生张孜怡和王英茜分别为论文第一作者,庞卫军教授为通讯作者。研究受到科技创新2030重大项目(2023ZD0404702),国家自然基金项目(32272847和U22A20516),国家生猪产业技术体系(CARS-35)和陕西省重点产业创新链(群)项目(2022ZDLNY01-04)的资助。