一、公司简介
广东电网有限责任公司是中国南方电网有限责任公司的全资子公司,直接管理全省19个地市供电局,以及电力调度控制、信息、通信、基建、物资、科研、培训评价等多家单位。广东电网有限责任公司秉持“万家灯火,南网情深”的核心价值观,通过全面开展创建国际先进省级电网公司工作,致力于向广大客户提供世界级的电力供应和服务,企业实现快速发展。目前,广东电网有限责任公司供电面积近17万平方公里,供电客户数近3千万户,供电人口 人,电网连续安全运行突破19年,在广东省地方政府公共服务评价中连续6年排名第一。随着广东经济的持续、健康、快速发展,广东电网有限责任公司的发展前景将更加广阔,将为建设幸福广东作出更大的贡献。
二、招聘需求
招聘人数:预计为2500人左右。
招聘单位:共有佛山、东莞等19个供电局;惠州龙门局、韶关乳源局等51个县级供电子公司;电力调度控制中心、电力科学研究院等中心机构,以及输变电工程公司等其他单位。
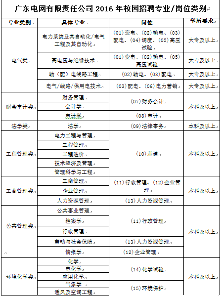
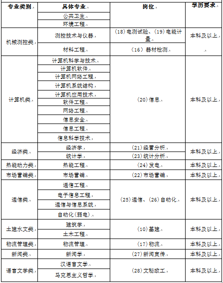
招聘岗位:电气类、计算机类、通信类等18个专业类别下变电、输电、配电、高压试验、电力营销、财务会计、审计、信息等27类岗位,具体见附件。
志愿到县级供电子公司、粤东西北单位工作的毕业生,同等条件下优先考虑录用。
三、招聘安排
(一)简历投递:2015年11月16日至2015年11月30日
1.应聘毕业生原则上应在11月30日前投递简历,我公司根据简历投递情况安排面试、笔试等相关工作。应聘毕业生因各种原因错过规定简历投递时间的,仍可在平台上投递,我公司将继续收集毕业生简历,结合毕业生招聘开展情况,适时安排符合条件的应聘毕业生考试。
2.应聘毕业生应通过南方电网公司统一招聘平台填写个人信息,确认信息真实、完整、有效。应聘毕业生填写的院校、专业等信息应与中国高等教育学生信息网(简称“学信网”,http://www.chsi.com.cn/)上学籍信息一致。相关信息提交后不得修改,请应聘毕业生仔细检查后再提交;
(二)用人单位初次面试:2015年11月17日至2015年11月30日
各用人单位通过南方电网公司招聘面试平台或者 QQ、微信等互联网媒介对应聘毕业生进行初次面试。
(三)统一面试:2015年12月3日至2015年12月15日
统一面试在武汉、北京、广州等城市举行,届时视应聘毕业生的生源情况适当增加站点。面试主要测评学生综合能力素质和专业能力。
(四)统一笔试(计算机考试):2015年12月20日下午
统一笔试在北京、西安、武汉、长沙、宜昌、保定、重庆、成都、吉林、济南、南京、广州等城市同时举行,届时视应聘毕业生的生源情况适当调整站点。
(五)对拟录用的大专毕业生,安排技能实操考核,通过考核的予以正式录用。
具体考核内容如下:
电气专业实操项目:万用表的使用、隔离开关的检修调试、电动机控制回路故障排查等。
供用电专业实操项目:万用表的使用、低压计量装置安装、居民用户电能表安装等。
线路专业实操项目:万用表的使用、接地电阻测量、配电变压器绝缘电阻测量等。
(五)录用通知:笔试结束后陆续发出。
(六)录用名单公示。
四、报名条件
1、属于国家招生计划范围内的,国内全日制普通大专院校毕业生,或国家教育主管部门承认的国外相关院校毕业生;
2、取得国家教育主管部门承认的学历、学位;
3、符合招聘岗位所需的学历、专业;
4、具有所应聘岗位履职的身体条件;
5、遵守国家法律法规,具有良好的思想品德和道德素质。
五、报名方式
1、南方电网公司员工招聘平台(zhaopin.csg.cn)是公司唯一进行简历投递、志愿填报等有关校园招聘信息的渠道。
2、志愿加入我公司的毕业生,须通过招聘平台填报简历和志愿、上传有关材料原件(成绩单、学籍认证报告、毕业生推荐表、学历学位证书等)的扫描件。毕业生应保证所填信息完整、准确、真实,各相关字段均必须填写(含必填和非必填字段),不得漏填。
3、应聘毕业生可选择同一个岗位下6家志愿单位(含地市、县级供电企业)投递简历。志愿申请成功后不能修改,请务必慎重填报。毕业生投递简历时如服从调剂,则可在未被应聘单位选中时,由其他备选生源不足的单位进行补选。
六、注意事项
1、南方电网公司员工招聘平台(zhaopin.csg.cn)是公司所属各单位发布2016年校园招聘相关信息的唯一官方网站,未经我公司授权的其他任何网站或机构发布的招聘信息均为虚假信息,敬请广大毕业生注意。对于发布虚假招聘信息的个人或机构,我公司保留追究法律责任的权利。
2、我公司所属各单位在招聘过程中均不收取任何费用,任何针对我公司招聘的辅导班、考试大纲、复习资料等,均与我公司无关。
3、毕业生对个人填报的应聘信息的真实性和完整性负责。一经发现存在虚假、伪造等不实信息,将取消应聘资格。考核时应聘毕业生必须遵守考核纪律,凡发生或出现抄袭、作弊、替考等考场违纪行为的,将取消应聘资格。
4、公司将在面试、笔试前一周左右,通过南网统一招聘平台、短信平台、电话向通过资格审查的毕业生发送具体考试信息,请毕业生保持通讯畅通,也可登录招聘平台的“我的消息”查收有关考试信息。
5、考核时须携带的资料
面试:二代身份证、学生证、毕业生就业推荐表(加盖学校公章)、英语等级证、计算机等级证等原件、相关资格证书、获奖证书、学术成果原件;研究生需携带本科及以上学历的毕业证、学位证原件;
笔试:二代身份证、准考证。
6、为保证及时收到考试相关信息、通知,毕业生可登录公司的招聘网站查询和收集有关信息,并应保持通讯畅通。
附件:

