近日,我院动物大数据与功能基因组团队雷初朝教授课题组在国际期刊《iMeta》在线发表题为“Climate factors drive the local adaptation of Old World cattle”的研究论文。该研究通过整合全基因组数据与多维环境信息,系统揭示了气候因素驱动旧大陆家牛局部适应的遗传机制,为培育气候适应性牛品种提供了关键靶点与理论依据。
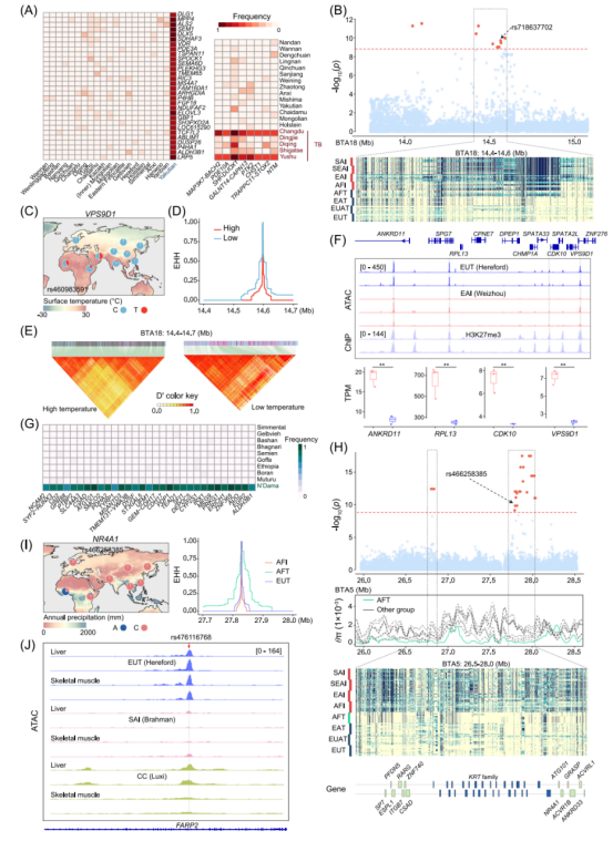
气候变化对动物种群构成多重挑战。作为关键农业物种,家牛应对气候变化的适应性遗传机制尚未完全阐明。该研究收集并整合了来自欧亚和非洲大陆85个家牛品种/群体744个样本的全基因组数据,以及其分布区域的28项气候因子,系统揭示了家牛基因组变异与气候因子相关的遗传基础。通过环境全基因组关联分析,共鉴定出3,165个单核苷酸多态性位点,其等位基因频率与特定气候因子显著关联。这些SNP所关联的候选基因主要涉及脂肪沉积、能量代谢与肾脏发育等生物学过程,并在雅库特牛、藏牛和恩达马牛等适应极端环境的品种中呈现显著遗传分化。此外,该研究在牛18号染色体一个受强选择的区域内,发现了与温度因子显著相关的调控位点。这些位点位于ANKRD11、RPL13、CDK10和VPS9D1等基因的启动子和其它调控区域,可能通过调控基因表达影响温度适应性。进一步整合表达数量性状位点数据集发现,位点rs47611688在普通牛群体中是一个顺式eQTL,参与调控FARP2基因的表达,其基因型与帕尔默干旱严重指数显著相关。这些发现为家牛环境适应性的分子育种提供了直接资源,可用于增强牛群对气候变化的适应力,为未来环境挑战下家牛的可持续选育提供理论与实践依据。综上,本研究建立的整合分析框架为系统解析牛环境适应性遗传基础提供了高效的研究范式,也为应对气候变化挑战下的畜牧育种实践提供了科学依据与遗传资源。

图1 牛群体基因组学图谱、环境变量与候选SNP分布

图2 与家牛适应性相关的基因区域
该研究由西北农林科技大学动物大数据与功能基因组团队雷初朝课题组完成,在读博士生孙露洋、金良梁及孙婷博士后为第一作者,陈宁博副教授、雷初朝教授、夏小婷青年教授及宁夏大学马云教授为通讯作者,国内外多个单位参与完成。该研究得到生物育种重大专项、国家自然科学基金以及国家肉牛牦牛产业技术体系等项目的资助。